一起游 手游攻略 手游评测 迷你世界败诉书 迷你世界败诉了会下架吗

迷你世界败诉书 迷你世界败诉了会下架吗

时间:2021-01-01 10:53:42 来源:本站整理 浏览:4

迷你世界败诉了吗?迷你世界侵权案件一审结果已经出来了,需要赔偿网易我的世界2000万。这次的审判结果详细不少的小伙伴已经预料到了,毕竟两者游戏内容的相似度太高了,长达三年的诉讼终于有了结果。

迷你世界败诉书 迷你世界败诉了会下架吗图片1

迷你世界本身就存在着诸多的问题,比如未成年人玩家在游戏中大量充值。还有不法分子在游戏中传播不良信息。由于迷你玩疏于管理,在2020年4月28日,发布了下架公告。不过经历了一个多月的整改,迷你世界在6月初卷土重来。

迷你世界败诉书 迷你世界败诉了会下架吗图片2

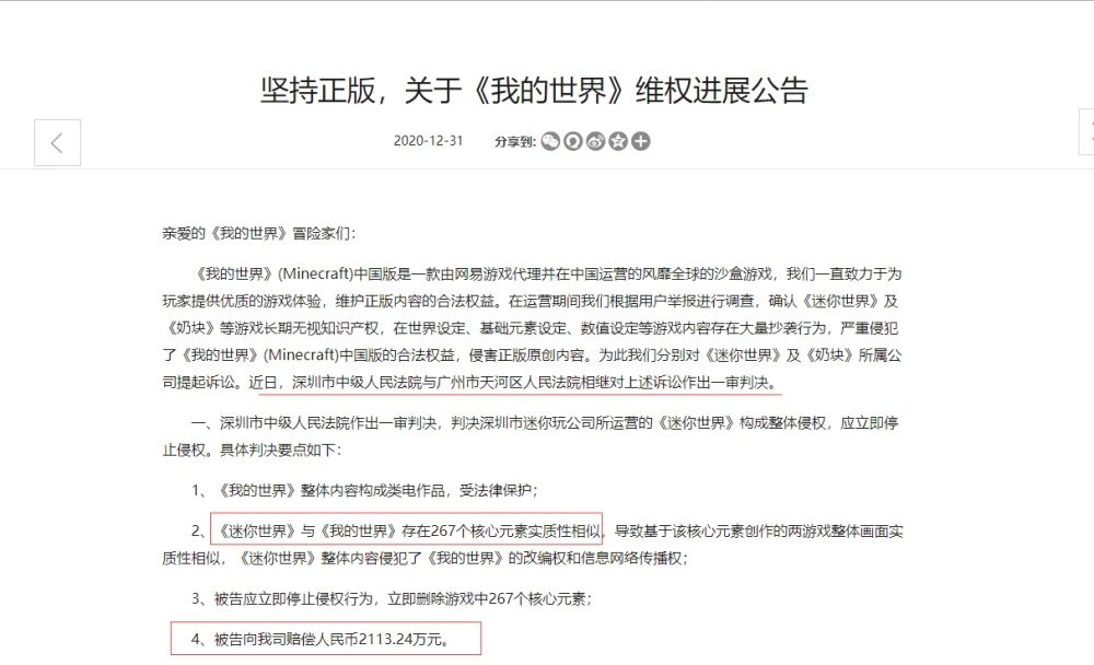
网易发公告维权成功

网易方发文告知,在多次的“拉锯战”后,网易获得了最终的胜利。在运营期间通过玩家的举报和己方检证。发现迷你世界确实大量抄袭我的世界的设定、数值、设计元素等内容。

最终,在深圳市中级人民法院的判决之下,迷你玩所运营的《迷你世界》实锤侵权。由于我的世界是网易独立运营国区,享有著作权。那么《迷你世界》应该停止游戏中的侵权元素,并向网易支付赔偿。

迷你世界败诉书 迷你世界败诉了会下架吗图片3

迷你世界侵权判决细则

在官方的通告中,拾柒获悉,《迷你世界》的游戏内的设计元素,居然有267个核心元素和《我的世界》基本相似。基于游戏核心的游戏画面和《我的世界》都差不多。其实,大家都看出来了,只是我们的玩家没有这么确切的证据而已。

标题:迷你世界败诉书 迷你世界败诉了会下架吗
链接:https://yqqlyw.com/news/sypc/187.html
版权:文章转载自网络,如有侵权,请联系删除!
资讯推荐
更多
绯红之境兑换码最新2021 礼包兑换码大全

绯红之境兑换码最新2021 礼包兑换码大全[多图],绯红之境兑换码怎么领取?绯红之境兑换码有哪些?绯红之境在今日

2021-01-01
妄想山海怎么加好友 加好友方法大全

妄想山海怎么加好友 加好友方法大全[多图],妄想山海添加好友功能在哪里?妄想山海添加好友的方法是什么?好友添

2021-01-01
三国群英传7霸王再临攻略 霸王再临攻略技巧开启方法

三国群英传7霸王再临攻略 霸王再临攻略技巧开启方法[多图],三国群英传7霸王再临怎么玩?三国群英传7霸王再临

2021-01-01
江南百景图又见桃花村钓鱼位置在哪?又见桃花村钓鱼攻略

江南百景图又见桃花村钓鱼位置在哪?又见桃花村钓鱼攻略[多图],江南百景图又见桃花村钓鱼怎么钓?又见桃花村钓

2021-01-01